太阳集团tyc9728(中国)股份有限公司
搜索
集团首页
Toggle navigation
首页
关于我们
太阳集团tyc9728简介
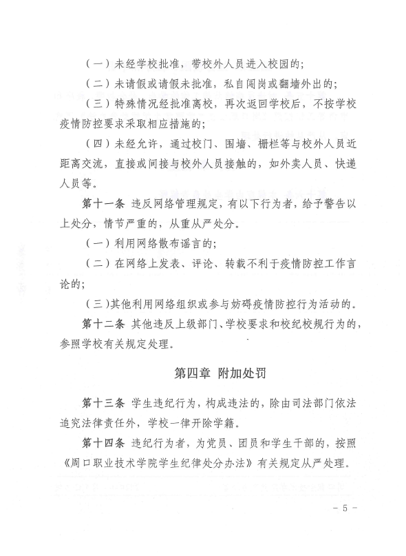
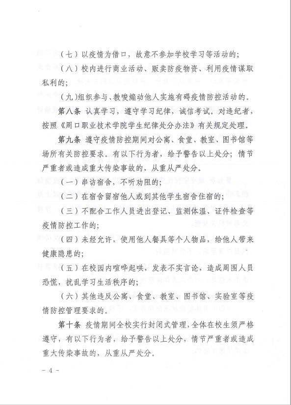
公司领导
党建思政
主题教育
工作动态
太阳集团tyc9728新闻
通知公告
机构设置
岗位职责
公司部门
专业设置
人才培养
团队队伍
团队介绍
教研室活动
学前教育
音乐表演
视觉传达
戏曲表演
公共艺术
实验实训
纺织服装
员工工作
奖贷助勤
员工活动
规章制度
技能与竞赛
资料下载
人才招聘
杰出员工
领导信箱
张宝英大师工作室
首页
>
工作动态
>
通知公告
> 正文
太阳成集团新冠肺炎疫情防控期间员工管理暂行规定
日期:2020-04-09 来源:太阳集团tyc9728 览量:
上一篇:
太阳成集团关于开展“把灾难当教材,与祖国共成长”主题教育活动的通知
下一篇:
关于开展《创业致胜》训练营第八期直播课程的通知
返回首页
关闭页面
分享到
相关链接
智慧校园
图书馆
公司官网
公司主站
中国教育部
河南省教育厅
学习强国
智慧树在线平台
中国大学慕课
好大学在线
华文慕课